探测就是发现和识别差别(异)。探测对象所载有的、具有唯一性和相对稳定性的差别就是特征。所以探测就是发现差别(特征)、定义差别(表示为探测对象特征的量),并识别、判断它是否超过了规定的阀值。
探测对象载有的特征可以是其自身所具有的,也可以是由(安防)探测系统所赋予的。安防系统经常是通过一个特征载体来标志探测对象的身份和权限,在所控制的物质、物品中附加一种可探测的标记。
探测对象的特征可以是一个静态的量,可以用一个稳定的参数来表示(一个代码、一幅图像)。也可以是动态的,需要通过一个过程表现出来。在数学上、则可以表示为稳态的量(频率、幅频特性),或暂态的量(波形、相位)。不同的数学表达方式意味着有不同的探测信号处理方法,而其实质是反映差别的不同特性,既具有时间的分辨能力,或具有空间分辨的能力。
一、探测可以识别的差别
(一)探测对象自身具有的特征
包括探测对象产生的辐射、对各种外力作用的反应,自身的理化特性等。发现探测对象的特征、特性,确认它们存在和变化的合理性、合法性,就可实现探测。如,探测人体的红外辐射,不实现入侵探测;检测玻璃破碎时发出的固有频率(声音),来判断建造物玻璃窗、墙是否被破坏;收集炸药蒸气(颗粒),进行分析,判定某种爆炸物的存在。
(二)探测对象与环境(背景)的差异
环境(背景)是探测区的自然环境或没有探测对象时的物理状态。探测装置可以检测这种状态,并理解为均匀的背景,由于探测对象与环境差异,导致探测装置发现背景变为不均匀,或检测至两者之间的差别,从而实现探测。这种差别可以是温度差、亮度差、质量差、速度差等。热电偶探测人的红外辐射;摄像机进行亮度探测,都是如此。需要指出的是:这里探测的是两者之间的差异,而不是探测对象引起环境的变化。
(三)环境状态的变化
探测对象出现引起环境状态的变化或探测对象对环境状态的改变是一种时间域的差别,可以通过适当的方法检测出来,构为探测装置。这就是状态探测,在入侵探测系统中中应用很普遍,如,探测区门、窗、各种设施位置,相关关系的变化,是报警系统探测的主要差异。
(四)物理环境的变化
探测对象的存在可以引起物理环境的变化,比如电磁环境的变化,这也是一种时间域的差别,
电磁场探测的原理就是发现电磁环境的变化,导体(人体也可认为是一种导体)出现或通过探测区时,会吸收、反射一部份电磁能,导致探测装置接收到的电磁波强度发生变化,因而产生报警。物体通过或阻挡光的通路,改变了探测的装置的光传输环境,就会产生报警。各种恶劣气候现象也会改变光的传输环境,因此、探测装置会出现误报警。
(五)环境状态、参数因外力作用而产生的变化
外力可以是机械能、电磁能或化学能,作用可以是直接的,也可以是间接的。入侵探测系统所指的外力作用是与入侵活动有关或就是入侵的过程。如冲击、破坏探测区的各种设施,改变其环境状态等。检测来自探测对象的外力可构成被动式探测。探测系统建立电磁环境(辐射电磁能),作用于探测对象,由此引起变化或表现出不同对象之间的差异,可以构成主动式探测。
(六)射线对物质的作用
射线的作用也是一种外力,它作用于不同物质会产生不同的现象,如物质对射线的吸收、反射、透过性能代表物质的个性化信息,识别这些信息是危险品探测的主要方法;用光源照射探测现场,通过产生的萤光来发现隐蔽的痕迹都是主动的探测方式。
总的说来:探测就是发现探测对象的特征,或者用适当的方法把探测对象与环境、与其它对象的差别表现出来,并把安全的状态作为基准(表示为一个阈值),判断探测结果是否超出了这个基准状态。
二、探测的基本方式
实现探测的原理和方法很多,归纳起来可分为两种基本的方式:
(一)主动探测
通过在探测区(防范空间)内建立一个可监测的环境(电磁、气候等)或状态,然后、监测其特征参数或状态的变化,来实现探测。可以通过设定阀值作开关量的探测,可能通过对参数变化(幅度、强度、频率、方向的变化和变化率)的分析构成模拟量系统。如微波探测和电磁探测就是主动探测方式。
主动探测就是采用一种方法,主动地表现探测对象的差异,特别在探测对象自然表达的信息量不足时,去激发它内在的特征,来实现探测。由于环境条件的建立可以控制和调节,主动探测方式的探测灵敏度可以很高,但抗干扰性较差。
(二)被动探测
主要是通过监测探测区(防范空间)内自然环境、环境物理参数的变化,发现探测对象本身发出的带有特征信息的辐射来实现探测。同主动探测一样,也可以采用不同的分析方法。被动红外探测是典型的被动探测器。
显然被动探测是通过接受探测对象或事物自然表达的信息来实现探测的方式。这种探测方式的隐蔽性好,但受环境因素的影响大。
有些文献形象地说:主动探测就是探测装置要发出某种能量(不包括装置自然的辐射和工作时产生的相关辐射),用这个能量去作用探测对象,从而产生差别实现探测;被动探测就是探测装置不发出任何能量(当然也不包括装置自然的辐射和工作时产生的相关辐射),通过接收探测对象或环境的各种能量,发现载有探测对象特征的信息。
这样的定义是比较科学的,但主动与被动是相对的,有时也分不清楚,比如,开关类探测器并不发出任何能量(被动方式),但它是人为建立的环境(主动方式)。对于以人为探测对象的入侵探测系统,许多探测器很难界定它是什么探测方式,对于以物为探测对象的危禁品探测这种划分则是很明确的。
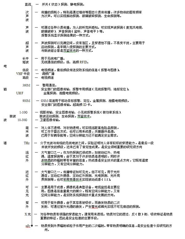
三、探测技术谱
安全防范系统采用最多的探测技术是电磁探测,探测装置(报警器)大多为电子设备。因此、以电磁波谱为基线来建立探测技术谱,来简单地概括安全防范系统所采用探测是是最合适的。下表为探测技术谱:

以上探测技术谱,有些技术已经很成熟,得到了广泛的应用,有些技术还处于探索阶段,比如介于近红外与微波之间的远红外、THz、毫米波。它们具有光波和无线电波的双重特性,波长越短越接近于光波,光波的特性可通过成像的方式得到应用(非可见光成像);无线电波的特点可以工作于雷达方式。前者关键是成像器件的提高和改进,后者关键是频率源和扫描技术的研制和开发。这个波段对物质的穿透、反射特性还不完全清楚,这些领域的探索是探测技术研究的基础。可以预见:这些研究的成果会极大地提升安防系统的探测能力,特别是远程和隐蔽探测。
四、红外探测器
红外探测器是将入射的红外辐射信号转变成电信号输出的器件。红外辐射是波长介于可见光与微波之间的电磁波,人眼察觉不到。要察觉这种辐射的存在并测量其强弱,必须把它转变成可以察觉和测量的其他物理量。一般说来,红外辐射照射物体所引起的任何效应,只要效果可以测量而且足够灵敏,均可用来度量红外辐射的强弱。现代红外探测器所利用的主要是红外热效应和光电效应。这些效应的输出大都是电量,或者可用适当的方法转变成电量。
一个红外探测器至少有一个对红外辐射产生敏感效应的物体,称为响应元。此外,还包括响应元的支架、密封外壳和透红外辐射的窗口。有时还包括致冷部件、光学部件和电子部件等。
红外探测器主要用于检测人体运动、非法入侵并报警。具有灵敏度高,误报率低;外形小巧,美观,安装方便等特点。